جستجو
برای جستجو متن مورد نظر وارد کنید و Enter بزنید برای بستن Esc بزنید.
یکی از مدارات جالب در الکترونیک پل وتستون می باشد که شاید بتوان ان را ارزان ترین و ساده ترین مدار کاربردی دانست که فقط از 4 مقاومت تشکیل شده است ! سه مقاومت معلوم و یک مقاومت مجهول از لحاظ مقدار اهم ما را در پیدا کردن مقدار مقاومت مجهول یاری می نماید این مقاومت مجهول می تواند یک مقاومت معمولی دو پایه یا هر سنسور مقاومتی دیگر باشد که بسته به دما , کشش , حرکت یا … تغییر اهم می دهد.در ادامه سعی می کنیم مفهوم و کاربرد پل وتستون را به زبانی ساده شرح دهیم.
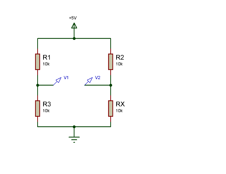
از لحاظ مداری , مدار پل وتستون فقط از دو شاخه ی تقسیم مقاومتی تشکیل شده است :

اگر مقاومت RX را مقاومت مجهول در نظر بگیریم و در صورتی که مقادیر تمام مقاومت ها با هم برابر باشند ولتاژ V1 و V2 با هم برابر خواهد بود (در اینجا 2.5 ولت) و اختلاف ولتاژ V1 و V2 صفر خواهد شد و اصطلاحا پل در حالت تعادل قرار خواهد گرفت.
در صورتی که مقدار مقاومت RX کمتر یا بیشتر از مقدار دیگر مقاومت های پل باشد اختلاف ولتاژ دو نقطه مورد نظر ما (V1 و V2) می تواند مثبت یا منفی باشد بنابراین می توان مدار پل وتستون را یک اشکارساز ولتاژ تفاضلی در نظر گرفت.

یکی از کاربردهای مدار پل وتستون اندازه گیری و بدست اوردن مقدار مقاومت مجهول می باشد: (اهم سنجی)

قدر مطلق اختلاف ولتاژ دو نقطه

با جاگذاری مقادیر مقاومت , ولتاژ تغذیه و اختلاف ولتاژ دو نقطه در فرمول بالا مقاومت مجهول بدست می اید:
در مدار فوق مقدار مقاومت RX را نمی دانیم ولی با اندازه گیری اختلاف ولتاژ V1 , V2 توسط ولتمتر یا ADC میکروکنترلر و استفاده از فرمول (بخاطر تلرانس مقاومتها و برای افزایش دقت باید مقاومتهای معلوم با تلرانس کم در نظر گرفته شوند) مقدار ان بدست می اید.


سوالی که پیش می اید این است که می توان فقط از یک شاخه استفاده کرد و طبق فرمول تقسیم مقاومتی و دانستن ولتاژ تغذیه و ولتاژ حاصل از تقسیم مقاومتی مقدار مقاومت مجهول را بدست اورد پس چرا از پل وتستون استفاده می نماییم:
حداقل به دو دلیل :
1 . به علت وجود دو شاخه تقسیم مقاومتی و خواندن تفاضلی اثر نویز از بین می رود زیرا در صورت وجود نویز بر روی هر دو ولتاژ v1 و v2 تاثیر می گذارد و بخاطر خواندن تفاضلی اثر نویز از بین می رود.
2 . در جاهایی که نیاز به کالیبراسیون داریم , برای مثال اگر یک سنسور دمای مقاومتی از نوع PTC داشته باشیم که در دمای صفر درجه مقاومت ان برابر با 1000 اهم باشد در صورتی که R3 را بجای مقاومت ثابت یک پتانسیومتر بگذاریم با تنظیم ان اگر اختلاف ولتاژ v1 و v2 را به صفر برسانیم در نتیجه توانستیم مقدار دمای پایه سنسور خود را (حداقل دمای قابل اندازه گیری توسط سنسور خود را) با ولتاژ صفر ولت تنظیم نماییم.

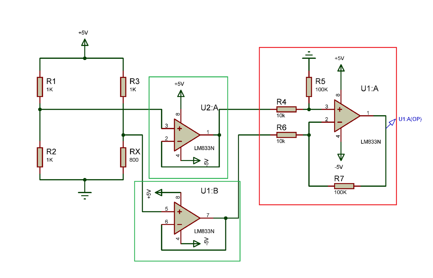
یکی از کاربردهای مهم در اندازه گیری تغییرات مقاومتی سنسورها می باشد ولی با کوچک شدن تغییرات مقاومتی تغییرات ولتاژ نیز کوچک می شود و اندازه گیری ان توسط ما نیز سخت می شود (نیاز به ADC با دقت بالا) یک راه حل تقویت ولتاژ تفاضلی پل می باشد برای این منظور از تقویت کننده تفاضلی می توان استفاده نمود که علاوه بر حذف نویز اختلاف ولتاژ را نیز با ضریبی مشخص تقویت نماید:

برای جلوگیری از تاثیر مقاومتهای مسیر ورودی و فیدبک اپ امپ تقویت کننده بر مقاومتهای پل باید از بافر استفاده نماییم.
کادر سبز : از اپ امپ در حالت بافر ولتاژ استفاده شده است.هر چقدر امپدانس ورودی اپ امپ بافر ما یا هر مدار بافر دیگری بیشتر باشد تاثیر بر مقاومتهای پل کمتر خواهد شد.
کادر قرمز : در این بخش از تقویت کننده تفاضلی استفاده کرده ایم تا اختلاف ولتاژ دو سر پل را تقویت نماییم:
اگر R4 = R6 و
R5 = R7 باشد بهره تقویت کننده تفاضلی از رابطه زیر بدست می اید :
Gain => R7 / R6
با تغییر نسبت مقاومت R7 به R6 طبق نیاز می توانید بهره طبقه تقویت کننده خود را مشخص نمایید.
برای کاهش خطا و افزایش دقت اندازه گیری باید از اپ امپ های low offset استفاده نماییم تا تاثیر کمتری بر ولتاژ اندازه گیری شده ما داشته باشند.
دیگر کاربرد پل وتستون در مقایسه با یک ولتاژ مرجع می باشد, برای مثال در مدار زیر در صورتی که نور از حد مشخصی بیشتر شود ولتاژ بیشتری به پایه مثبت اپ امپ مقایسه گر می رسد و در صورت بزرگتر شدن این ولتاژ نسبت به ولتاژ پایه منفی اپ امپ در خروجی خود به اشباع مثبت می رود و رله خروجی فعال می شود.
